※テキスト代・修了証作成費込み
※再試験後、不合格の場合、追試3,000円必須
LiveAir講習
工作物石綿事前調査者講習(2日間)とは
石綿障害予防規則の改正により、工作物の解体または改修を行う際は、「工作物石綿事前調査者」による事前調査が義務化となります。
令和8年(2026年)1月1日以降着工の工事から、工作物の解体等の作業を行うときは、資格者による事前調査を行う必要があります。
当講習を受講し修了考査に合格した方が、当事前調査を行うことが可能となる資格を取得できます。
【開催方式】サテライト形式
本講習はサテライト形式で実施いたします。会場内のプロジェクターにて講師の指導をリアルタイムで配信し、対面会場で受講いただく方式です。
質疑応答などの双方向コミュニケーションも行えます。会場にはスタッフが常駐し、オンライン配信であっても対面講習と同等の学習環境をご提供いたします。
【受講要件】
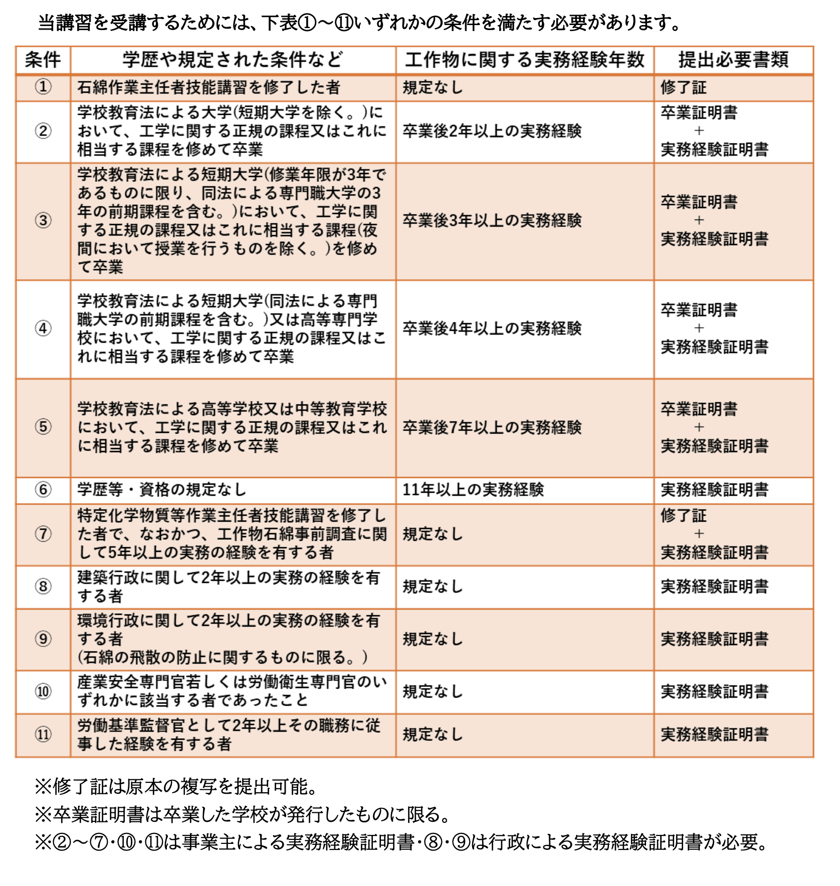
当講習を受講するためには、下表①~⑪いずれかの条件を満たす必要があります。※18歳未満の方は受講いただけません。
講習案内
概要
| 講習名 | 工作物石綿事前調査者講習(2日間) |
|---|---|
| 費用 | 45,000円(税込) |
| 対象者 | 満18歳以上の受講要件を満たす方 |
| 受講場所 | ※詳細住所は下記スケジュールよりご確認ください。 |
| 最大受講人数 | 50〜100名 |
| 準備品 | 受講票(弊社より事前送付)・本人確認書類(顔付き)・筆記用具 |
| 修了証 | 1.デジタル形式 2.カード形式 3.両方の選択が可能 |
お支払方法
お申込時に下記のいずれかを選択してください。お申込み完了後、別途決済案内をお送りいたします。
- 口座振込
- クレジット決済
キャンセルについて
- 募集人数が少ない場合は開催が中止となる場合があります。
- お申し込み成立後のキャンセルについて如何なる場合でもご返金対応出来かねます。
- 受講日の変更もしくは、他の方へ交替のみ受付け致します。
- その場合、必ず事前にLiveAirサポート事務局へお電話でお申し出ください。
LiveAir サポート事務局 電話番号:050-1791-1766
注意事項
- 途中退席は認めておりません。
講習までの流れ
お申込み情報を入力
開催日を選択の上、申込フォームに遷移し、お申込み情報を入力してください。
受講料のお支払
お申し込み後、お支払案内をお送りいたします。受講料のお支払い後、本予約完了となります。
研修を実施
会場にて講習を行います。テキストなどの教育資料は当日配布致します。
試験の実施・修了証配布
試験合格の方へ当日会場にて修了証を配布致します。※不合格の場合、再試験有り
開催スケジュール
- 2026年01月21日(水)09:00~16:30
- 2026年01月21日(水)09:00~16:30
- 2026年01月29日(木)09:00~17:00
- 2026年01月29日(木)09:00~17:00
- 2026年02月05日(木)09:00~17:00
- 2026年02月05日(木)09:00~17:00
- 2026年02月07日(土)09:00~17:00
- 2026年02月07日(土)09:00~17:00
- 2026年02月12日(木)09:00~17:00※2/12〜13の2日間 ※場所:兵庫 未定
- 2026年02月12日(木)09:00~17:00※2/12〜13の2日間 ※場所:埼玉 未定
- 2026年02月12日(木)09:00~17:00※2/12〜13の2日間 ※場所:広島 未定
- 2026年02月14日(土)09:00~17:00※2/14〜15の2日間 ※場所:福岡 未定
- 2026年02月14日(土)09:00~17:00※2/14〜15の2日間 ※場所:東京 未定
- 2026年02月14日(土)09:00~17:00
- 2026年02月16日(月)17:00~17:00※2/16〜17の2日間 ※場所:大阪 未定
- 2026年02月16日(月)09:00~17:00
- 2026年02月16日(月)09:00~17:00※2/16〜17の2日間 ※場所:静岡 未定
- 2026年02月26日(木)09:00~17:00※2/26〜27の2日間 ※場所:未定申込不可
- 2026年02月26日(木)09:00~17:00※2/26〜27の2日間 ※場所:未定申込不可
- 2026年02月26日(木)09:00~17:00※2/26〜27の2日間 ※場所:未定申込不可
カリキュラム
学科(1日目)
| 工作物石綿事前調査に関する基礎知識 1 | 60分 |
|---|---|
| 工作物石綿事前調査に関する基 礎知識 2 | 60分 |
| 石綿使用に係る工作物図面調査 | 240分 |
| 360分(6時間) |
※途中休憩を挟みます
学科(2日目)
| 現場調査の実際と留意点 | 240分 |
|---|---|
| 工作物石綿事前調査報告書の作成 | 60分 |
| 学科修了試験 | 60分 |
| 不合格者の学科再修了試験 ※必要に応じて | 60分 |
| 学科300分+試験60分(6時間) |
※2日間の開催となります
※合計:720分(12時間)(学科11時間+学科修了試験1時間)
修了証について
形式
下記2種類、または両方の発行が可能です。
- デジタル修了証
- カード修了証
デジタル修了証
アプリで管理するデジタル形式の修了証です。
スマホで一括管理が可能なため、複数枚の修了証を手持ちで管理頂く必要が無くなり、現場で便利に活用頂けます。
複数の修了証の一括管理が可能
スマホで持ち運びが可能
紛失トラブル防止
発行スケジュール
事前に、BuildBuzzでアカウントをお持ちの方であれば即日発行致します。
保管先
専用サービス(BuildBuzz)内で管理を行います。事前にご登録をお願いいたします。
カード修了証
従来のカード形式の修了証です
発行スケジュール
教育終了後、3日を目安に申込み時に頂きました住所宛てに、郵送にて配送をおこなっております。
離島の場合や、混雑時には+数日いただく場合がございますので予めご了承ください。
修了証のサンプル
注意事項
紛失又は破損により修了証の再発行をご希望の場合、無償で保証しておりますので弊社サポート事務局までお問合せをお願いいたします。
LiveAir講習の特徴
はじめての方でも安心して
受講できるサポート付き
WEB端末の操作にある不安が残る方でも安心して受講頂けるよう電話によるサポート体制と事前に接続が可能か試して頂けるテスト接続を設けさせて頂いております。
どなたでもご安心してご受講いただくことが可能です。
読み聞かせをしない
教育手法
LiveAirの教育では、テキスト等の資料を使用した読み聞かせ教育は行いません。
すべての教育で使用されるパワーポイント資料等に関しては、自作で作成し視覚的に学んで頂きやすい学習スタイルを構築しております。
集中力が持続しやすい
教育スタイル
LiveAir独自の機材システムを使用し、リアルタイムで教育を開催いたします。
教育資料の中に講師が映り講習を行うので、飽きさせず、質問等があった場合
すぐに回答することが可能です。
オンライン教育について
オンライン教育は、場所・時間問わず受講することができ、効率的な資格習得として注目されています。
- カメラ付きインターネット端末があれば、任意の場所・遠方でも受講が可能
- 会場用意の負担・移動時間が軽減できる
- 講師からのフィードバック・グループ討論もリアル同様に行うことが可能
Live Airのオンライン講習実績
3,000件超え
トータル的な業務支援
質の高い講習
徹底したフォロー体制
よくあるご質問
実務経験証明書を以下のリンクよりダウンロードいただけます。
建築物石綿含有建材調査者講習登録規定(平成三十年十月二十三日 厚生労働省・国土交通省・環境省 告示第一号) 第七条第2項十四号に基づき、修了考査の一例を掲載いたします。
【合格基準】
・合格は合計が60点以上とする。(100点満点中)
【公表問題】
はい、LiveAirでは修了証の発行を行っております。
【職長関連・安全衛生教育・特別教育・その他安全教育】
規定の時間の学習を修了頂いた方に修了証を発行しております。
※実技のある講習は、実技講習受講証明書が確認でき次第の発行となります。
修了証の形式は、1.デジタル形式 2.カード形式 3.両方の選択が可能です。
※デジタル形式の修了証に関してはBuildBuzzのアカウントが必要となります。
【BuildBuzz】https://buildbuzz.jp/
※アカウントは無料で作成いただけます。
【各種技能講習について】
規定時間の学科過程を修了し、試験合格された方へ当日会場にて修了証をお渡し致します。 ただし、場合により後日郵送の場合もございます。
